纤检百科
纤监科普 | 伴你“童”行,婴幼儿及儿童服装服饰选购指南
来源:中国纤检公众号     发布日期:2024-07-10    查看次数:

根据“国家市场监督管理总局缺陷产品召回技术中心”网站发布的召回信息,2024年1月至5月共召回12次婴幼儿及儿童服装服饰。不合格项目涉及绳带要求、附件抗拉强力、耐久性标签位置2023年深圳市儿童及婴幼儿服装产品监督抽查任务中,不合格项目涉及绳带要求、pH值、耐湿摩擦色牢度、甲醛含量、邻苯二甲酸酯

国家强制性标准GB 31701-2015 《婴幼儿及儿童纺织产品安全技术规范》对以上项目均有详细的指标要求,我们逐一讲讲。


 

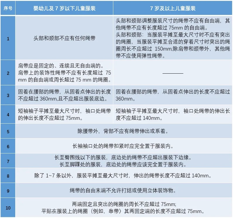
绳带要求

绳带是指各种纺织或非纺织材料制成的、带有或不带有装饰物的绳索、拉带、带袢等。


危 害

绳带过长可能会使小朋友在玩耍时被其他物品夹住或者缠绕,导致摔跤;绳圈周长过长,小朋友可能会被其他物品钩住,导致摔跤或磕碰;绳带的自由末端有立体装饰物,可能会被异物或缝隙卡住,小朋友容易被勒伤甚至窒息


标准要求

GB 31701-2015《婴幼儿及儿童纺织产品安全技术规范》对婴幼儿及儿童服装的绳带作出了以下10种要求:

击图片可看大图


 


 

附件抗拉强力

婴幼儿服装服饰多数情况下会出现钮扣、小珠子、套环、蝴蝶结等小附件


危  害

这些小附件容易因婴幼儿拉拽而脱落,脱落的小附件一旦被婴幼儿误吞、误食,可能导致噎塞、窒息等危险发生。


标准要求

附件抗拉强力仅对婴幼儿纺织品进行考核。

GB 31701-2015《婴幼儿及儿童纺织产品安全技术规范》对婴幼儿服装服饰的附件抗拉强力要求为:

   

注意:

附件的最大尺寸小于等于3mm或无法夹持的附件,采取洗涤的方式考核。若洗涤后,附件发生轻微松动、织物损坏、从织物上完全脱落的情况,则不合格哦。


 


 

pH值

甲醛含量

邻苯二甲酸酯

服装的织物面料在生产过程中,要经过前处理、染色、印花、后整理等多道加工工序,如果过程中使用了不符合要求的化工染整助剂,或者后处理不当,容易导致织物面料pH值超标有害化学物质残留超标的情况。


危  害

人体皮肤的pH值在维持皮肤的正常菌群和防止病原体入侵方面起着重要作用。人体皮肤表层的pH值为弱酸性,若pH值超标(偏酸或偏碱)可能破坏皮肤表面自然平衡的状态破坏人体表面抵御疾病的屏障,引起皮肤搔痒等症状。

甲醛含量超标会对人体的呼吸道和皮肤粘膜产生强烈刺激,造成呼吸系统受损,并可能引发各种炎症。

邻苯二甲酸酯在人体和动物体内发挥着类似雌性激素的作用,会干扰内分泌,对人体的健康有危害。


标准要求

GB 31701-2015《婴幼儿及儿童纺织产品安全技术规范》对婴幼儿及儿童服装服饰的pH值、甲醛含量、邻苯二甲酸酯指标要求如下:

   


 


 

耐湿摩擦色牢度

纺织品服装在使用过程中会与身体或其他衣服相互摩擦。若耐湿摩擦色牢度不佳,在潮湿的情况下,摩擦过程中染料会脱落。


危  害

色牢度程度不高,容易在使用过程中沾染到其他物品。更重要的是,色牢度差的产品上的染料分子和重金属离子等化学物质有可能通过皮肤被人体吸收而伤害到皮肤。


标准要求

GB 31701-2015《婴幼儿及儿童纺织产品安全技术规范》耐湿摩擦色牢度指标要求是:

   


 


 

耐久性标签位置

危  害

婴幼儿的皮肤娇嫩,若耐久性标签置于与皮肤直接接触的位置,可能会造成婴幼儿的不适,摩擦时也容易刺激到婴幼儿的皮肤。


标准要求

国家强制性标准GB 31701-2015《婴幼儿及儿童纺织产品安全技术规范》规定:“对于缝制在可贴身穿着的婴幼儿服装上的耐久性标签,应置于不与皮肤直接接触的位置”。


 


 

那么,家长们在给孩子选购服装服饰时都有哪些注意事项呢?小衣服里可有大“学问”~

01

标签标识(使用说明)

家长们在给孩子选购服装服饰时,应先查看标签标识(使用说明)。标签标识对产品的相关信息均有标注,有助于辅助家长选购。

02

绳带及附件

婴幼儿及7岁以下儿童穿着的服装,要特别留意服装上绳带及附件的安全隐患。应注意服装头部和颈部不应有任何绳带。其他类别带子,绳子不宜过长,避免造成勒伤、缠绊等事故。


挑选婴幼儿服装服饰时,若有纽扣、装饰物等附件,可观察其大小和牢固程度,避免孩子误食。

03

锐利物

家长需要查看是否有可触及的锐利尖端和锐利边缘、残留金属针等锐利物。拉链也是不容忽略的细节。家长们选购时注意拉链是否顺滑、拉链两头是否有毛刺等问题。

04

异  味

购买前可先闻一闻服装是否有刺激性、令人不舒服的异味,避免购买有刺鼻异味的产品。

 


 

温馨提示:

新衣服、新服饰需清洗以后再给孩子们使用穿着哦!

通过清洗,不仅能一定程度上去掉浮色、浮毛和灰尘,降低服装服饰生产过程中的残留物质含量,缓解服装服饰的酸碱偏离情况。日常洗涤维护时,建议使用较温和洗涤剂、漂洗要充分干净,以免刺激到孩子娇嫩的皮肤。


 

关于本网站|版权信息|法律公告| 设为首页|加入收藏|网管信箱

版权所有:2007-2008 陕西省纤维检验局 Copyright © 2007-2008 www.sxxj.org.cn,All Rights Reserved.
             
            地址:陕西省西安市咸宁西路30号陕西质检大厦13楼 电话:029-62655835 

            陕ICP备2022008018号  陕公网安备 61010302000432号